Mô hình nghiệp vụ dữ liệu được xây dựng với mục tiêu hình thành cách thức tổ chức, quản lý, tích hợp, chia sẻ và khai thác dữ liệu thống nhất trên toàn tỉnh; khắc phục tình trạng dữ liệu phân tán, cục bộ giữa các cơ quan, đơn vị. Qua đó, hình thành Kho dữ liệu dùng chung, phục vụ hiệu quả công tác chỉ đạo, điều hành của UBND tỉnh và kết nối, liên thông với các cơ sở dữ liệu quốc gia, bộ, ngành.
.png)
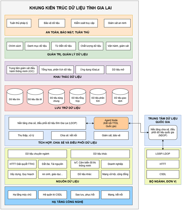
Sơ đồ tổng quát về kiến trúc dữ liệu tỉnh Gia Lai
Theo nội dung Quyết định, mô hình được tổ chức theo chuỗi nghiệp vụ dữ liệu khép kín từ tạo lập, chuẩn hóa, tích hợp, lưu trữ đến phân tích, khai thác và chia sẻ dữ liệu. Trong đó, Kho dữ liệu dùng chung đóng vai trò “lõi điều phối”, giúp hợp nhất dữ liệu từ các sở, ngành, địa phương, bảo đảm nguyên tắc “một dữ liệu – một nguồn chuẩn”, nâng cao chất lượng và tính nhất quán của dữ liệu.
Mô hình cũng xác định rõ các nguyên tắc quản trị dữ liệu như: dữ liệu phải được chuẩn hóa ngay từ nguồn; ưu tiên chia sẻ qua nền tảng tích hợp thay vì sao chép; bảo đảm an toàn, an ninh thông tin và tuân thủ pháp luật. Dữ liệu được xem là tài sản quan trọng của Nhà nước, được quản lý, khai thác có kiểm soát, phục vụ phát triển kinh tế - xã hội và nâng cao chất lượng phục vụ người dân, doanh nghiệp.
.png)
Sơ đồ nghiệp vụ dữ liệu Quốc gia
Đáng chú ý, mô hình nghiệp vụ dữ liệu của tỉnh được xây dựng đồng bộ với kiến trúc dữ liệu quốc gia, gồm các lớp từ hạ tầng công nghệ, nguồn dữ liệu, tích hợp chia sẻ, lưu trữ, đến khai thác và quản trị dữ liệu. Trên cơ sở đó, tỉnh sẽ triển khai các ứng dụng như Trung tâm giám sát, điều hành thông minh (IOC), hệ thống báo cáo thông minh, dữ liệu mở, trí tuệ nhân tạo (AI), dữ liệu lớn (Big Data)… phục vụ công tác quản lý, điều hành và phát triển kinh tế số.
.png)
Sơ đồ tổng thể mô hình nghiệp vụ dữ liệu
UBND tỉnh giao Sở Khoa học và Công nghệ chủ trì triển khai; các sở, ban, ngành và địa phương có trách nhiệm tổ chức tạo lập, chuẩn hóa, kết nối và chia sẻ dữ liệu theo mô hình thống nhất; Công an tỉnh đảm bảo an ninh, an toàn dữ liệu trong toàn bộ vòng đời.
Việc ban hành Mô hình nghiệp vụ dữ liệu tỉnh Gia Lai là bước đi quan trọng nhằm hiện thực hóa mục tiêu chuyển đổi số toàn diện, nâng cao hiệu lực, hiệu quả quản lý nhà nước, đồng thời tạo động lực thúc đẩy phát triển kinh tế - xã hội bền vững trong giai đoạn mới.
English


